请输入关键字
top
您现在的位置:
正文
宽街·明医说 | 肺、甲状腺、乳腺都长结节?中医三步,把“长疙瘩”的体质调回来
发布时间:2026-02-27 作者:肿瘤科 张萃 张怡 杨雯靖

您是不是常在体检报告上看到“肺结节”、“甲状腺结节”、“乳腺结节”这样的字眼,甚至多个部位同时出现?是不是一边焦虑地查询“结节会不会癌变”,一边又继续熬夜、加班、生闷气?如果您正被“结节”困扰,又常伴随失眠、乏力、烦躁、食欲不振等问题,可以通过中医智慧,帮助解开这“身心的千千结”。

from clipboard

心有千千结 无解亦无言

我们身体里这些多出来的“小疙瘩”,中医如何看待呢?

“百病皆生于气”。

肝有调节畅达全身气机的作用。长期的压力和不良情绪导致肝气郁结,加之思虑过度、饮食不节影响脾的运化,化生“痰湿”,气滞痰阻则血停成“瘀”,痰瘀互结,堵在脏腑经络,便形成了肺、甲状腺、乳腺等处的结节。

现代医学认为,长期压力导致神经内分泌系统紊乱,影响免疫功能和激素水平,为结节生长创造了条件。所以,结节问题从来不是孤立的,它是身体在长期“负重前行”后,发出的亚健康警报。

心中的“千千结”,那些说不出的烦恼、压抑的怒火、持续的焦虑,正悄悄转化为身体的“千千结”。

心有千千结 结节皆自解

解铃还须系铃人,调理结节体质,情绪管理很重要。可以把关注点从“害怕结节”转移到“关爱自己”上来。

1.给情绪一个“出口”,别让它“结”在里面,敞开心扉,向挚友和家人大胆地倾诉,让他们的关怀和爱意消解你心中郁结。

2.转移注意力也是个不错的办法,生活中有很多美好的事情值得我们关注,美食、电影、风景、音乐、花草都是不错的选择。

3.让身体“动”起来,气血才能“活”起来,每天散步或慢跑,打一套八段锦或太极拳,能特别好地疏通经络,促进气机流动。

4.顺应自然和身体的节律,特别关照“肝”和“脾”,夜卧则血归于肝,晚上11点前尽量入睡,让肝脏得以养血排毒。饮食定时适量,避免生冷油腻,减轻脾胃负担。

5.空闲时间可以轻揉太冲穴(足背第一、二跖骨间凹陷处)和足三里穴(膝盖外下方约四横指处),有助于疏肝健脾,气机调达,气血充足。

每一次放松、每一夜安眠、每一口平和的呼吸,每一次的开怀大笑,都是在改善“结节”生长的土壤。

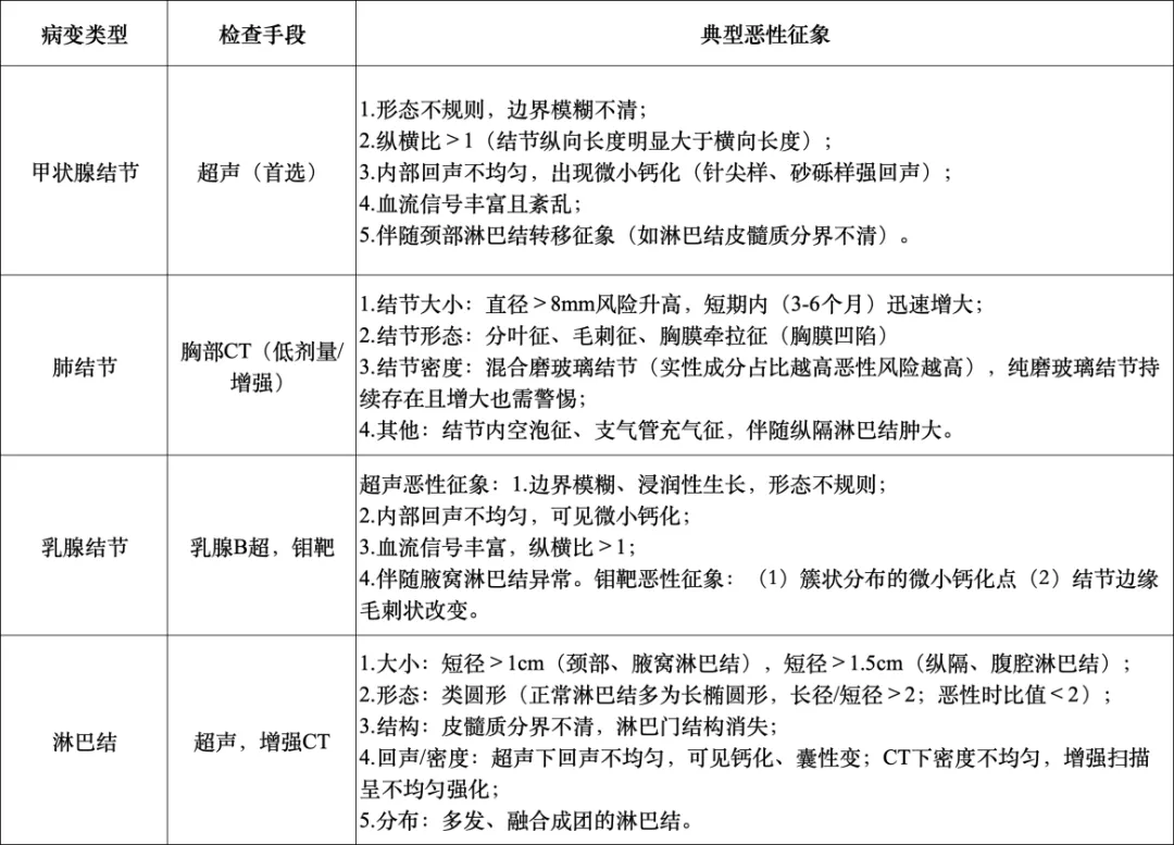
哪些结节要警惕?如何判断良恶性?

判断结节性质不能只看大小,而要综合考量。一般可通过以下三个角度综合评估结节危险性:

一看结节“形态特征”

1.形状:良-圆形、类圆形、管状/扁平状;恶-不规则形、分叶状、球形膨胀生长。

2.边缘:良-光滑、清晰、无牵拉;恶-分叶、毛刺、模糊、胸膜凹陷征。

3.内部结构:良-钙化、脂肪密度;恶-空泡征、空气支气管征、密度不均匀。

4.生长方式:良-膨胀性生长,边界受正常组织限制;恶-浸润性生长,突破边界组织。

“形态特征”可帮助初步判断结节良恶性,病理诊断才是“金标准”。不同部位结节的首选检查手段及典型恶性征象也是不同的。

from clipboard

一般情况下,对于3类及以下结节,优先建议动态随访。3类以上结节,建议找医生综合评判良恶性。

二看结节大小“动态变化”

短期内进行性增大是恶性行为的直接证据,强调了定期随访复查的重要性。

1.结节大小变化:如果短期内明显变化,不光是大小变化,里面实性成分增多了,也要引起重视,需要缩短复查时间,关注其变化。

2.数量变化:短时间内新增多个实性结节需排查,既往有肿瘤病史患者发现新增很多结节,更要重视。

3.肿瘤标志物:CEA、CA19-9、SCC等是否有升高趋势

三看“合并高危因素的人群”

不同部位结节的高危因素:

from clipboard

身有千千结 自有相知人

对于难以解开的“结”,也不要独自承受。

无论结节长在哪里,其背后“气滞、痰浊、血瘀”的核心病机是相似的。首都医科大学附属北京中医医院肿瘤科多结节类疾病专病门诊秉持 “宜中则中,宜西则西” 的理念,拒绝所有结节“一刀切”。应用现代医学检查,判断结节性质与风险,应用“辨病、辨证、辨体质、身心同治” 的中医多维诊疗体系精准评估,选择适合自己的诊疗方案。

多结节类病专病门诊

首都医科大学附属北京中医医院肿瘤科特别推出散结通络膏,从根源调理体质,帮您解开“结节心结”。

谁适合用散结通络膏

1.多部位结节患者:肺、甲状腺、乳腺等一处或多处有结节的朋友;

2.结节术后人群:刚做完结节手术,怕复发想调体质的朋友;

3.结节体质“候选人”:爱发火、压力大、常失眠焦虑,或家族有结节病史的朋友;

4.肝郁伴随症状者:结节还跟着胸闷、胁肋胀疼、口苦的朋友。

散结通络膏预约方式

您可通过以下方式挂号就诊,让医生为您辨证开方:

微信公众号:搜“北京中医医院”→挂号就诊→预约挂号→“多结节类疾病专病肿瘤科门诊”。

医院自助机:直接约7天内的号源,方便快捷。

病情稳定后,还支持互联网挂号续方取药,足不出户,续方更省心。